×
样片申请
姓名
电话
样品名称
数量
公司
邮箱地址
规格

首页 - 产品中心 - IBSP3642 多通道电源管理IC

IBSP3642 多通道电源管理IC

产品描述

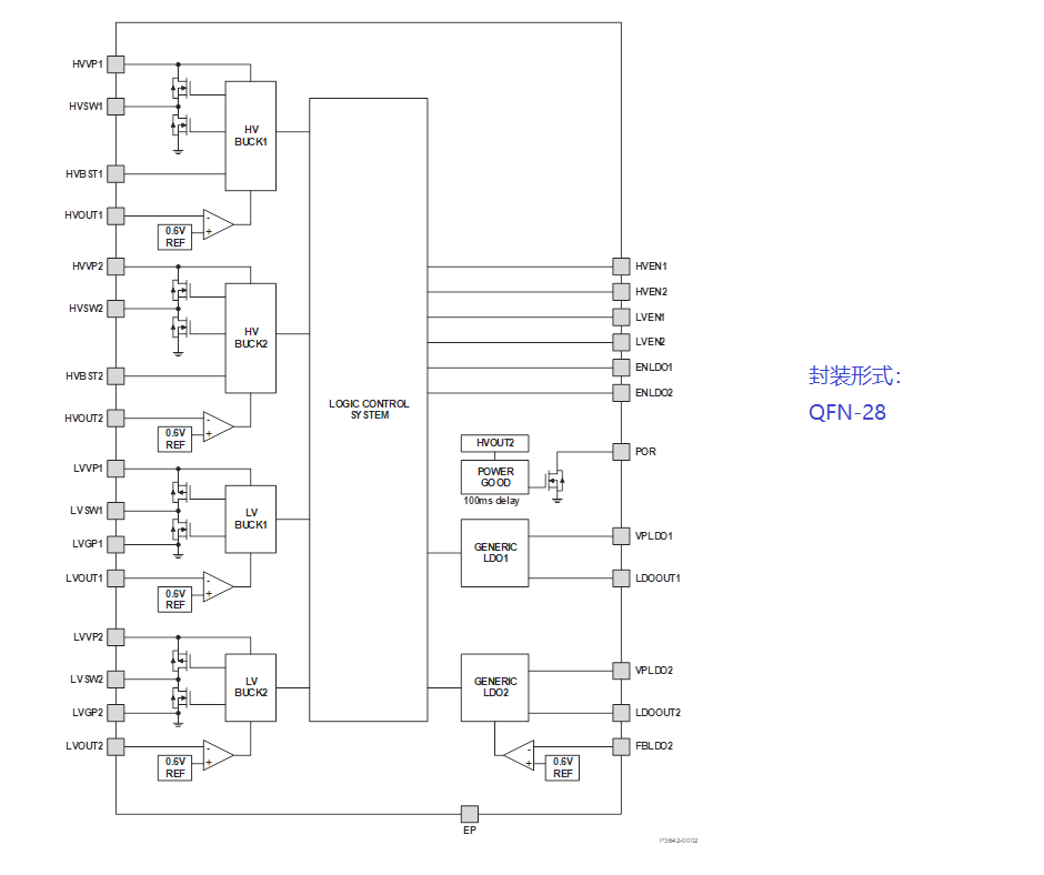
       IBSP3642是一款高度集成的PMIC(电源管理IC),它集成了4通道同步降压转换器、2通道LDO、1通道复位监视器,其宽输入电压范围、高效、大负载的驱动能力,可为系统设计提供一个完整的电源供电解决方案。在应用中,它仅需极少量的外部元器件,具备低功耗和简洁方便的使用特点,它内置的FET(场效应管)具有较低的阻抗,并针对高效率应用场景(大于92%)进行了优化。IBSP3642内置丰富的保护功能,如过压保护、欠压保护、过流保护、短路保护、过热保护等,使得它在应用中的可靠性进一步提高。

功能框图

141654642337.png


产品特性

l宽输入电压范围:3.1 ~ 20V

l高效 DC/DC 转换器:效率92~96%

l高集成度:单芯片集成 7 通道输出

lBuck DC/DC转换器(4通道)

        HVBUCK1:输入3.1 ~ 20V,输出0.6V~VIN可调,负载电流高达3A

        HVBUCK2:输入3.1 ~ 20V,输出0.6V~VIN可调,负载电流高达3A

        LVBUCK1:输入2.5 ~ 6V,输出0.6V~VIN可调,负载电流高达3A

        LVBUCK2:输入2.5 ~ 6V,输出0.6V~VIN可调,负载电流高达3A

l高 PSRR LDO (2通道)

        LDO1:1.8V固定输出电压,负载电流高达800mA

        LDO2:0.6~5.0V可调,负载电流高达1000mA

l复位监视器(1通道)

        通过外部上拉电压向主机处理器提供POR复位信号

l多种保护方式:过压保护(OVP)、欠压保护 (UVP)、过流保护 (OCP)、短路保护 (SCP)、过热保护 (OTP)

应用场景


143942407581.png

×
样片申请
姓名
电话
样品名称
数量
公司
邮箱地址
规格

社交网络: wechat logo

扫一扫加好友

版权信息:英彼森半导体(珠海)有限公司

ICP备案:粤ICP备20051918号-1, 公安备案:公安备案图标 粤公网安备44049202000255号